Smart; Dumb Doorbell
With Rasberry Pi
Derek Carter aka "goozbach"
Goozbach Infrastructure Solutions LLC
how does a doorbell work?
- AC => AC transformer 120v to ~16v
- buttons close circuit
- electromagentic actuator hits chime
Hardware
- Raspberry Pi Zero W
- Some sort of relay board
- Doorbell chime with transformer
- Conduit box with plug
software
- RPi.GPIO library – managed GPIO pins from the Pi
- Urllib library – Send events to other URLs
- Flask library – Simply create REST interface
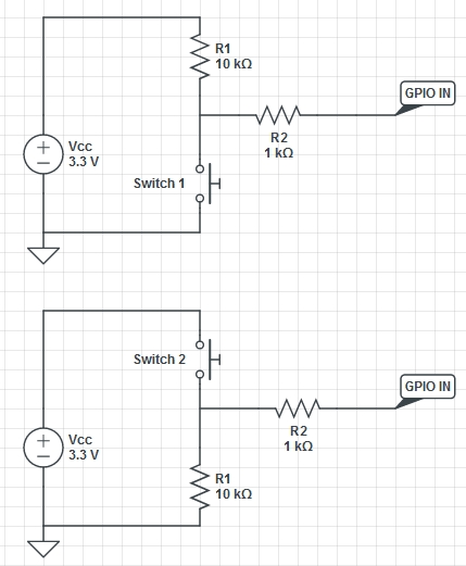
Wiring
- Connect chime to relay board
- Connect relay board to Pi GPIO pins
- Connect doorbell buttons to Pi GPIO pins
- Be aware of lighted buttons (AC vs DC issues)
- Add resistors!
Hardest part of this project?
Reading resistor codes
Step One – Ring the chime
- Create a REST interface which rings the chime.
- Wrap rest interface in testing HTML/AJAX
- Event handler for buttton presses
- Don’t forget to wire properly
- Debouncing
- Use some sort of IoT like software
- Pico-Engine
- NodeRED
- Lambda
- Going to leave this as an exercise for the reader
Lessons Learned
- It always takes longer than you think.
- Don’t put your GPIO ribbon cable on backwards
- Female header is better (you can plug right into breakout board)
- Don’t over-torque your transformer’s plastic threads
- It’s hard to fit a USB plug, lightswitch, transformer leads and big wire nuts into a 2-gang conduit box
- 12Ga Solid copper wire WILL cut you!